Call us at 09:30 AM - 10:00 PM

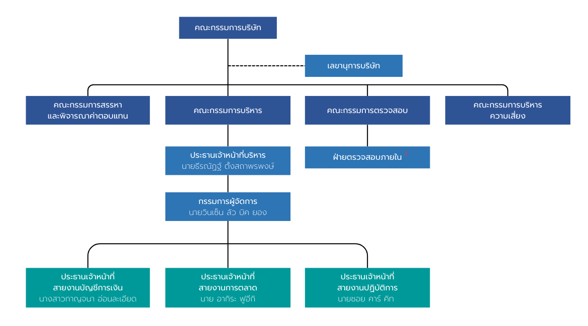
โครงสร้างองค์กร

บริษัท ฮินซิซึ (ประเทศไทย) จำกัด (มหาชน)

ณ วันที่ 13 พฤษจิกายน 2568

หมายเหตุ : 1 บริษัทฯ ได้แต่งตั้งบริษัท เคพีเอ็มจี ภูมิไชย ที่ปรึกษาธุรกิจ จำกัด เข้าทำหน้าที่ตรวจสอบระบบควบคุมภายในของบริษัท และบริษัทในเครือ